Synchronisation mehrerer Messgeräte mit NI PXI Hardware

Überblick

​Moderne Testsysteme müssen mit wachsenden Kanalzahlen umgehen, wobei präzises Timing und Synchronisation zwischen diesen Kanälen unerlässlich sind, um Signalintegrität und Testzuverlässigkeit zu gewährleisten. Gleichzeitig stehen Teams zunehmend unter Druck, Ergebnisse schneller zu liefern und die Markteinführungszeit zu verkürzen.

 

​In diesem Whitepaper werden NI Synchronized Multi-Geräte-Sessions (SMIS) vorgestellt, eine Treiberfunktion, mit der mehrere homogene PXI-Module als ein Gerät arbeiten können. NI-TClk, SMIS basiert auf der integrierten Timing- und Trigger-Architektur von NI PXI und vereinfacht die Konfiguration, reduziert die Code-Kopie und gewährleistet eine präzise Ausrichtung ohne externe Verkabelung. 

 

​In Kombination mit der NI InstrumentStudio™ Software und der Unterstützung von Programmiersprachen ermöglicht SMIS skalierbare, wartbare Testsysteme mit hohem Durchsatz, die sich an sich ändernde Anforderungen anpassen und eine schnellere Einrichtung, skalierbare Leistung und einen nahtlosen Weg von der Messung zur Automatisierung bieten.

Inhalt

Hintergrund: Die zunehmende Komplexität von Tests

​Moderne automatisierte Testsysteme müssen immer komplexere Geräte validieren, oft mit Dutzenden oder Hunderten von Kanälen und verschiedenen Signaltypen. Um diese Anforderungen zu erfüllen, benötigen Ingenieure Systeme, die folgende Anforderungen erfüllen:

  • Konfigurationen mit hoher Kanalanzahl unterstützen
  • ​Fähigkeit haben, ohne Erhöhung der Komplexität zu skalieren
  • ​Testabdeckung maximieren und Zykluszeit durch schnelle Ausführung minimieren 

Für Anwendungen, die eine enge Synchronisation erfordern, ist die Verteilung von Takten und Triggern auf Messgeräte eine große Herausforderung. Latenz, Laufzeitunterschiede und Jitter können die Messgenauigkeit und Systemzuverlässigkeit beeinträchtigen.

​Traditionelle Testaufbauten mit Tischmessgeräten unterliegen mehreren Einschränkungen: 

  • Die manuelle Konfiguration jedes Geräts ist zeitaufwändig und fehleranfällig.
  • ​Die physische Verkabelung für die Synchronisation führt zu Verzögerungen und Unsicherheit.
  • ​Mehrere APIs und Treiber erhöhen die Komplexität der Software und den Wartungsaufwand.

​Mit NI-PXI-Hardware sind Synchronisation und Skalierbarkeit in die Plattform integriert. PCI eXtensions for Instrumentation (PXI) ist eine modulare Industriestandardarchitektur, die mehrere Messgeräte in einem einzigen, kompakten Chassis vereint. Die PXI-Backplane bietet folgende Ressourcen:

  • ​Referenztak: Verteilt eine gemeinsame Timing-Quelle an alle Module
  • Trigger-Bus: Leitet Trigger-Signale für koordinierte Aktionen weiter
  • ​Star-Trigger-Bus: Bietet Low-Skew-Trigger für präzise Timing-Ausrichtung

​Für eine fortgeschrittene Synchronisation ermöglicht die von NI patentierte NI-TClk Technologie die Ausrichtung von Sample-Takten und Triggern unter Nanosekunden zwischen PXI-Geräten, wodurch Laufzeitunterschiede und Jitter automatisch ausgeglichen werden und externe Verkabelungen oder komplexe Kalibrierungen entfallen.

Vergleich der heterogenen Synchronisation von Tischmessgeräten und NI-PXI-Plattform

Abbildung 1. Vergleich der heterogenen Synchronisation von Tischmessgeräten und PXI-Plattform mit NI-TClk

Synchronisierte Multi-Geräte-Sessions (SMIS)

​Während NI-TClk eine leistungsstarke Synchronisation für heterogene Instrumente bietet, wurde der Konfigurationsprozess durch Verbesserungen in ausgewählten Gerätetreibern für homogene Gerätesynchronisation für mehrere Geräte desselben Typs weiter vereinfacht. 

​Mit SMIS können Sie mehrere Module desselben Modells in einer einzigen Software-Session zusammenfassen. Mit dieser Abstraktion erreichen Sie folgende Ziele:

  • ​Konfigurieren und Steuern mehrerer Messgeräte als eine Einheit
  • ​Reduzieren der Codekomplexität und Eliminieren redundanter Konfigurationsschritte
  • ​Verbessern der Synchronisation, Genauigkeit und des Testdurchsatzes schneller

​Diese Funktion wird derzeit von ausgewählten NI-Treibern wie NI-SCOPE, NI-Digital Pattern und einigen RF-Treibern unterstützt. Es ist automatisch in InstrumentStudio integriert und bietet einfache Programmcodekonfiguration in NI LabVIEW, NI TestStand, Python, C/C++, C# und mehr.

Vom Konzept zur Anwendung: Skalierung Ihrer Messkanäle 

​Selbst wenn Ingenieure Geräte des gleichen Typs und Anbieters verwenden, bleiben traditionelle Synchronisationsmethoden umständlich. Jedes Gerät arbeitet unabhängig, mit separaten Takten, Trigger-Leitungen und Treiber-Sessions. Das Skalieren der Kanalanzahl oder das Erweitern der Messfunktionen erfordert manuellen Aufwand, der mit jedem weiteren Gerät exponentiell wächst und gleichzeitig den Footprint durch zusätzliche Tischmessgeräte erhöht.

​Traditionell müssen Ingenieure folgende Dinge tun, um diese Instrumente zu koordinieren:

  • ​Externe Referenztakte bereitstellen
  • ​Herstellen physikalischer Verbindungen zum Austausch von Takten und Triggern, wobei oft einer der Kanäle des Geräts für die Signalführung geopfert wird
  • ​Timing- und Trigger-Parameter für jedes Gerät manuell ausrichten
  • ​Schreiben, Testen und Warten mehrerer Codeblöcke, da viele Softwareschnittstellen die Synchronisation mehrerer Geräte für Tischmessgeräte nicht nativ unterstützen

 

Homogene Synchronisation durch Oszilloskop-Tischmessgeräte zur Erstellung eines 32-Kanal-Oszilloskops

Abbildung 2. Homogene Synchronisation durch Tischmessgeräte-Oszilloskope zur Erstellung eines 32-Kanal-Oszilloskops

​Trotz sorgfältiger Einrichtung können kleine Variationen in Kabellänge, Taktverteilung oder Trigger-Latenz zu Fehlern zwischen Geräten führen. Diese subtilen Fehler verursachen Timing-Schiefe und Messunstimmigkeiten, insbesondere bei Hochgeschwindigkeits- oder phasenempfindlichen Anwendungen.

​NI SMIS definiert neu, wie Ingenieure Mehrkanal-Testsysteme skalieren und steuern. Durch die Behandlung mehrerer Messgeräte als eine Einheit kombiniert diese Funktion die Präzision der Synchronisation auf Hardwareebene mit der Einfachheit der einheitlichen Softwarekonfiguration und -steuerung. Mit modularen PXI-Messgeräten mit hoher Dichte können Sie einfach Systeme mit hoher Kanalanzahl auf kompaktem Raum bauen, was die Erweiterung und Skalierbarkeit vereinfacht.

Homogene Synchronisation von vier 8-Kanal-Oszilloskopmodulen des Typs PXIe-5108 als einheitliches 32-Kanal-Oszilloskop

Abbildung 3: Homogene Synchronisation von vier 8-Kanal-Oszilloskopmodulen des Typs PXIe-5108 als einheitliches 32-Kanal-Oszilloskop

Interaktive Konfiguration mit InstrumentStudio

​InstrumentStudio ist eine interaktive Messsoftware, die in PXI-Systemen von NI enthalten ist. Es bietet eine optimierte Umgebung zum Konfigurieren und Darstellen aller Ihrer Messgeräte in einem einzigen Arbeitsbereich. 

InstrumentStudio - Hauptfunktionen

  • Automatische Layouterstellung: Erkennt Ihre Messgerätemodule im System und organisiert sie in einem kombinierten Arbeitsbereich.
  • Anpassen der Layoutverwaltung: Sie können Panels nebeneinander anordnen, um Messungen an mehreren Geräten durchzuführen, oder sie in Registerkarten gruppieren, um zwischen Messkontexten zu wechseln.
  • Projektbasierte Konfiguration: Vorkonfigurierte Setups speichern, wiederverwenden und zur Automatisierung in LabVIEW oder TestStand exportieren.
  • ​Fehlersuche in Echtzeittestsystemen:Erhalten Sie Einblick in Gerätekonfigurationen und Messungen, während automatisierte Workflows ausgeführt werden. Halten Sie die Ausführung in TestStand, LabVIEW, Python oder anderen Umgebungen an, um Einstellungen anzupassen, und fahren Sie dann ohne Neustart des Prozesses fort.

​Wenn darüber hinaus mehrere homogene Module erkannt werden, die SMIS unterstützen, fasst InstrumentStudio diese automatisch zu einem einheitlichen Gerät zusammen. Diese Funktion ermöglicht die Live-Visualisierung über alle Kanäle in einer einzigen Ansicht. Sie fungiert als ein einzelnes Gerätt, das von einem einzigen Signal getriggert wird, bleibt in Zeit und Sample-Rate ausgerichtet und verwendet dieselbe Taktreferenz. Das Ergebnis ist eine präzise Timing- und Synchronisationskorrelation ohne zusätzliche Hard- oder Softwarekonfiguration. Bei Bedarf können Benutzer jedes Modul unabhängig voneinander über benutzerdefinierte Layout-Optionen bedienen.

InstrumentStudio zeigt 13 synchronisierte Oszilloskopkanäle von 16 an, die von zwei 8-Kanal-Oszilloskopen des Typs NI PXIe-5108 mit automatisch synchronisierten Signalen verfügbar sind.

Abbildung 4: Dieser Screenshot von InstrumentStudio zeigt 13 synchronisierte Oszilloskopkanäle von 16 an, die von zwei 8-Kanal-Oszilloskopen des Typs NI PXIe-5108 zur Verfügung stehen, wobei alle Signale automatisch synchronisiert sind.

InstrumentStudio vereinfacht das Einrichten des Systems und die Fehlersuche und hilft Ihnen, innerhalb von Sekunden von der Hardwarekonfiguration zur ersten Messung zu gelangen. Wenn sich Ihre Anforderungen ändern oder Kanäle steigen, können Sie Ihrem PXI-Chassis ein weiteres Modul hinzufügen, und Ihre vorhandenen Konfigurationen funktionieren weiterhin für Ihre Konfiguration.

Von interaktiven Messungen zur Automatisierung

​Nach der Konfiguration Ihres Systems ist der nächste Schritt die Automatisierung. Hier glänzen modulare PXI-Messgeräte von NI. Da PXI-Systeme von NI softwaregesteuert sind, ist der Übergang von manuellen Messungen zu automatisierten Arbeitsabläufen mit NI LabVIEW+ viel effizienter als mit herkömmlichen Tischmessgeräten und anderen Softwareumgebungen.

​Die Programmierung von Tischmessgeräten durch eine universelle Sprache verursacht oft erhebliche Reibung. Ingenieure stehen häufig vor vielen der folgenden Probleme:

  • Komplexe Verbindungseinstellungen wie USB oder TCP/IP, die manuelle Konfiguration und Fehlersuche erfordern
  • ​Uneinheitliches Verhalten beim Abrufen großer Datensätze oder bei der Ausführung von Befehlen
  • ​Sperren aufgrund von Fehlern in der Handhabung oder Leistungsabfolge
  • ​Zusätzliche Schritte wie Hinzufügen von Verzögerungen, Binärübertragungen oder Ändern von Registry-Einstellungen, um die Stabilität zu erhalten

​Diese Herausforderungen machen selbst die einfache Kommunikation mit Tischmessgeräten zeitaufwändig und fehleranfällig – auch ohne Synchronisation. Um mehrere Geräte zu koordinieren, müssen Entwickler Timing, Trigger und Datenerfassung geräteübergreifend aufeinander abstimmen, was oft benutzerdefinierte Logik und umfangreiche Tests erfordert. In traditionellen Programmierumgebungen erfordert die parallele Ausführung in der Regel manuelles Threading und Ressourcenmanagement, was zu einem erheblichen Overhead und Fehlerrisiko führt. LabVIEW bietet einen Vorteil mit integrierter Parallelität und intuitiver Datenflussprogrammierung, wodurch parallele Operationen einfacher implementiert werden können.

Traditionelle Programmierung mehrerer Messgeräte in LabVIEW

Abbildung 5: Traditionelle Programmierung mehrerer Messgeräte in LabVIEW

​Dieses Beispiel zeigt die Komplexität der Programmierung mehrerer Oszilloskope ohne SMIS. Jedes Gerät erfordert seinen eigenen Konfigurations- und Erfassungsblock, was zu wiederholtem Programmcode und manueller Synchronisation führt. Selbst in Umgebungen wie LabVIEW, in denen die parallele Ausführung einfacher ist, mussten Entwickler jedes Gerät als eigenständige Instanz behandeln und sich wiederholende Codeblöcke für Konfiguration und Erfassung schreiben und die Synchronisation manuell verwalten.

​Mit SMIS wird dieser gesamte Prozess optimiert. Anstatt mehrere unabhängige Sessions zu verwalten, definieren Sie eine Session, die alle homogenen Messgeräte und Kanäle abdeckt. Von da an werden Konfiguration und Erfassung zu einheitlichen Operationen:

  • ​Initialisierung einer Session: Identifizieren Sie alle Messgeräte und ihre Kanäle im Vorfeld.
  • Einheitliche Konfiguration: Wenden Sie Timing-, Trigger- und Erfassungseinstellungen auf alle Geräte in einem Aufruf an.
  • Synchronisierte Messungen: Sie können gleichzeitig Daten von allen Geräten abrufen und so eine perfekte Ausrichtung gewährleisten.

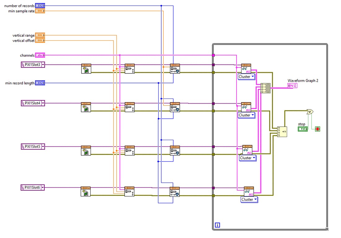
Synchronisierte Multi-Geräte-Sessions (SMIS) in LabVIEW

Abbildung 6. Synchronisierte Multi-Geräte-Sessions (SMIS) in LabVIEW

​Dieses Beispiel zeigt, wie SMIS mehrere homogene Messgeräte in einer einzigen Session zusammenführt, wodurch Programmcode drastisch vereinfacht und eine präzise Synchronisation gewährleistet wird.

​Diese Funktion wird auf Treiberebene implementiert, d. h. sie funktioniert konsistent in LabVIEW, Python, C/C++, C# und anderen. Entwickler können unabhängig von ihrer bevorzugten Sprache dieselbe vereinfachte API verwenden, wodurch die Entwicklungszeit verkürzt wird und keine benutzerdefinierte Synchronisationslogik benötigt wird.

​Ein weiterer Vorteil von NI-Software ist die Möglichkeit, in InstrumentStudio erstellte Konfigurationen direkt in Automatisierungsumgebungen wie LabVIEW, TestStand, Python, C/C++ oder C# zu exportieren. Diese Funktion beschleunigt den Übergang von interaktiven Messungen zu automatisierten Tests, da Einstellungen im Programmcode nicht manuell repliziert werden müssen. Schrittweise Anleitungen finden Sie unter Exportieren von InstrumentStudio Konfigurationen.

​Dadurch entfällt die Notwendigkeit, Einstellungen manuell im Programmcode zu replizieren. Stattdessen wird die exportierte Konfiguration vom Gerätetreiber geladen, wodurch Konsistenz gewährleistet und Fehler reduziert werden. Durch die Wiederverwendung validierter Setups beschleunigen Sie die Entwicklung, minimieren die Fehlersuche und garantieren, dass automatisierte Tests die gleichen Bedingungen wie interaktive Messungen widerspiegeln.

​Im folgenden Demo-Video sehen Sie den Unterschied zwischen der traditionellen parallelen Ausführung und der Nutzung von SMIS. SMIS reduziert die Codekomplexität, verbessert die Lesbarkeit und gewährleistet eine präzise Timing-Ausrichtung und beschleunigt gleichzeitig die Entwicklung.

 

Warnungen zu synchronisierten Multi-Geräte-Sessions (SMIS)

​SMIS-Sessions bieten einen optimierten Ansatz zur Koordinierung von Messungen an mehreren Geräten. Diese Methode hat jedoch mehrere Einschränkungen, die Testarchitekten beachten müssen:

  • ​Einheitlichkeitsanforderung: SMIS ist auf bestimmte PXI-Module beschränkt und alle Geräte in der Session müssen in Modell und Konfiguration übereinstimmen. So wird z. B. die Kombination von 4- und 8-Kanälen oder Geräten desselben Modells mit unterschiedlichem Speicher nicht unterstützt.
  • ​Beschränkung auf ein Chassis: Die Synchronisation ist auf Geräte beschränkt, die im selben Chassis installiert sind. Zum Erweitern auf mehrere Chassis ist NI-TClk erforderlich.

​Für homogene Setups sind synchronisierte Multi-Geräte-Sessions effizient und einfach zu implementieren. Für heterogene System- oder Multi-Chassis-Konfigurationen wird NI-TClk empfohlen, das die für moderne automatisierte Testarchitekturen erforderliche Flexibilität und Genauigkeit bietet.

Bedeutung der genauen Kanalausrichtung

​In Systemen mit hoher Kanalanzahl ist eine enge Ausrichtung über alle Kanäle hinweg unerlässlich, insbesondere in Anwendungen, die auf eine genaue Timing-Korrelation oder Phasenkohärenz angewiesen sind. Ohne SMIS können selbst gut konfigurierte Geräte kleine Schwankungen im Sample-Timing aufweisen, was zu Laufzeitunterschieden zwischen Geräten von mehreren Nanosekunden führt.

Timing-Variation bei der Programmierung mehrerer PXI-Oszilloskope ohne SMIS

Abbildung 7: Timing-Variation bei der Programmierung mehrerer PXI-Oszilloskope ohne SMIS

​Moderne Testsysteme erfordern mehr als nur genaue Messungen, sie erfordern Geschwindigkeit, Skalierbarkeit und Einfachheit. Modulare NI-PXI-Geräten mit SMIS-Funktion ermöglichen es mehreren Modulen, denselben Takt und einen gemeinsamen Trigger zu verwenden, wodurch diese Variation vermieden wird. Diese Fähigkeit erzeugt einen kohärenten, perfekt abgestimmten Datensatz, der für tiefergehende Analysen bereit ist und die Konfiguration und Automatisierung von Mehrkanalsystemen verändert.

Genaue Kanalausrichtung mittels SMIS über mehrere PXI-Oszilloskopmodule hinweg 

Abbildung 8: Genaue Kanalausrichtung mittels SMIS über mehrere PXI-Oszilloskopmodule hinweg

 

​Fazit

​Was früher Dutzende sich wiederholender Aufrufe und manuelle Synchronisation erforderte, findet jetzt in einer einzigen Session statt. Dadurch wird die Codekomplexität reduziert und die Entwicklung in LabVIEW, Python, C/C++ und anderen Bereichen beschleunigt. Dieser einheitliche Ansatz gewährleistet eine präzise Timing-Ausrichtung ohne zusätzliche Hardware oder benutzerdefinierte Logik, wodurch Ingenieure mit minimalem Aufwand von einer kleinen Anzahl von Kanälen auf Hunderte skalieren können.

​Neben der Effizienz der Programmierung bietet die PXI-Architektur unübertroffenen Datendurchsatz und Synchronisation auf Hardwareebene. Ob bei der Validierung komplexer Geräte oder bei der Durchführung von Serientests – PXI gewährleistet einen schnellen Zugriff auf Daten, zuverlässige Leistung und die Flexibilität, sich bei sich ändernden Anforderungen zu erweitern.

Der wahre Wert von NI PXI liegt in der Fähigkeit, sich mit Ihrer Teststrategie weiterzuentwickeln. Durch die Kombination von modularer Hardware, intelligenter Software und Innovationen auf Treiberebene wie SMIS können Sie mit NI-PXI-Hardware automatisierte Testsysteme erstellen, die schneller bereitzustellen, einfacher zu warten und für die Herausforderungen von morgen bereit sind.